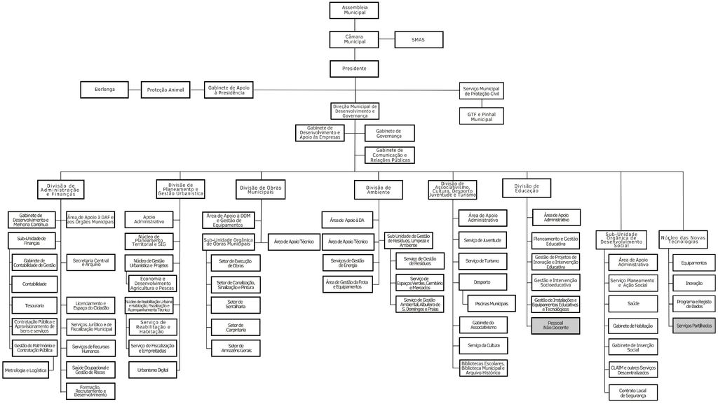
Ver descrição completa do organograma da Câmara Municipal de Peniche
Legenda
O organograma apresenta níveis orgânicos e funcionais (Assembleia/Câmara/Presidente), estruturas de apoio (gabinetes/serviços) e unidades operacionais (direção municipal, divisões, sub-unidades, núcleos, serviços e setores).
Órgãos: Assembleia Municipal; Câmara Municipal
Executivo: Presidente
Direção Municipal: agregador de gabinetes e unidades
Divisão: unidade orgânica com áreas e serviços
Sub-Unidade / Núcleo: subnível especializado
Serviço / Setor: execução operacional
Gabinete: apoio especializado
Estrutura hierárquica
Município de Peniche — Organograma Principal
Assembleia Municipal
Câmara Municipal
SMAS
Presidente
Áreas/serviços associados ao Presidente
Berlenga
Proteção Animal
Gabinete de Apoio à Presidência
Serviço Municipal de Proteção Civil
GTF e Pinhal Municipal
Direção Municipal de Desenvolvimento e Governança
Gabinete de Desenvolvimento e Apoio às Empresas
Gabinete de Governança
Gabinete de Comunicação e Relações Públicas
Divisão de Administração e Finanças
Gabinete de Desenvolvimento e Melhoria Contínua
Sub-Unidade de Finanças
Gabinete de Contabilidade e Gestão
Contabilidade
Tesouraria
Contratação Pública e Aprovisionamento de bens e serviços
Gestão do Património e Contratação Pública
Metrologia e Logística
Área de Apoio à DAF e aos Órgãos Municipais
Secretaria Central e Arquivo
Licenciamento e Espaço do Cidadão
Serviços Jurídico e de Fiscalização Municipal
Serviços de Recursos Humanos
Saúde Ocupacional e Gestão de Riscos
Formação, Recrutamento e Desenvolvimento
Divisão de Planeamento e Gestão Urbanística
Apoio Administrativo
Núcleo de Planeamento Territorial e SIG
Núcleo de Gestão Urbanística e Projetos
Economia e Desenvolvimento, Agricultura e Pescas
Núcleo de Reabilitação Urbana e Habitação, Fiscalização e Acompanhamento Técnico
Serviço de Reabilitação e Habitação
Serviço de Fiscalização e Empreitadas
Urbanismo Digital
Divisão de Obras Municipais
Área de Apoio à DOM e Gestão de Equipamentos
Sub-Unidade Orgânica de Obras Municipais
Área de Apoio Técnico
Setor de Execução de Obras
Setor de Canalização, Sinalização e Pintura
Setor de Serralharia
Setor de Carpintaria
Setor de Armazéns Gerais
Divisão de Ambiente
Área de Apoio à DA
Área de Apoio Técnico
Serviços de Gestão de Energia
Área de Gestão da Frota e Equipamentos
Sub-Unidade de Gestão de Resíduos, Limpeza e Ambiente
Serviço de Gestão de Resíduos
Serviço de Espaços Verdes, Cemitério e Mercados
Serviço de Gestão Ambiental, Albufeira de S. Domingos e Praias
Divisão de Associativismo, Cultura, Desporto, Juventude e Turismo
Área de Apoio Administrativo
Serviço de Juventude
Serviço de Turismo
Desporto
Piscinas Municipais
Gabinete do Associativismo
Serviço da Cultura
Bibliotecas Escolares, Biblioteca Municipal e Arquivo Histórico
Divisão de Educação
Área de Apoio Administrativo
Planeamento e Gestão Educativa
Gestão de Projetos de Inovação e Intervenção Educativa
Gestão e Intervenção Socioeducativa
Gestão de Instalações e Equipamentos Educativos e Tecnológicos